威廉希尔·WilliamHill(足球)体育官方网站
集团首页
集团概况
集团概况
勇担能源安全“国之大者 ”
打造全国一流绿色能源企业
集团简介
领导团队
组织架构
新闻中心
新闻中心
汇聚焦点 朝闻天下
新闻头条
集团新闻
媒体报道
基层动态
党的建设
党的建设
政治建设、思想建设、组织建设 作风建设、纪律建设、制度建设
红色云能
清廉能投
纪委举报平台
企业文化
企业文化
二次创业再出发 奋楫争先启新程
青年之声
职工之家
社会责任
信息公开
信息公开
公平、公正、公开
人才招聘
公告公示
采购信息
企业领导管理
所属公司
云南能源投资股份有限公司
云南能投联合外经股份有限公司
云南能投物流有限责任公司
云南能投信息产业开发有限公司
云南能投缘达建设集团有限公司
云南能投居正产业投资有限公司
云南能投绿色新材有限责任公司
EN
繁
集团首页
集团概况
集团简介
领导团队
组织架构
新闻中心
新闻头条
集团新闻
媒体报道
基层动态
党的建设
红色云能
清廉能投
纪委举报平台
企业文化
职工之家
青年之声
社会责任
信息公开
人才招聘
采购信息
所属公司
云南能源投资股份有限公司
云南能投联合外经股份有限公司
云南能投物流有限责任公司
云南能投信息产业开发有限公司
云南能投缘达建设集团有限公司
云南能投居正产业投资有限公司
EN
繁
您当前的位置:
首页
>
信息公开
>
公告公示
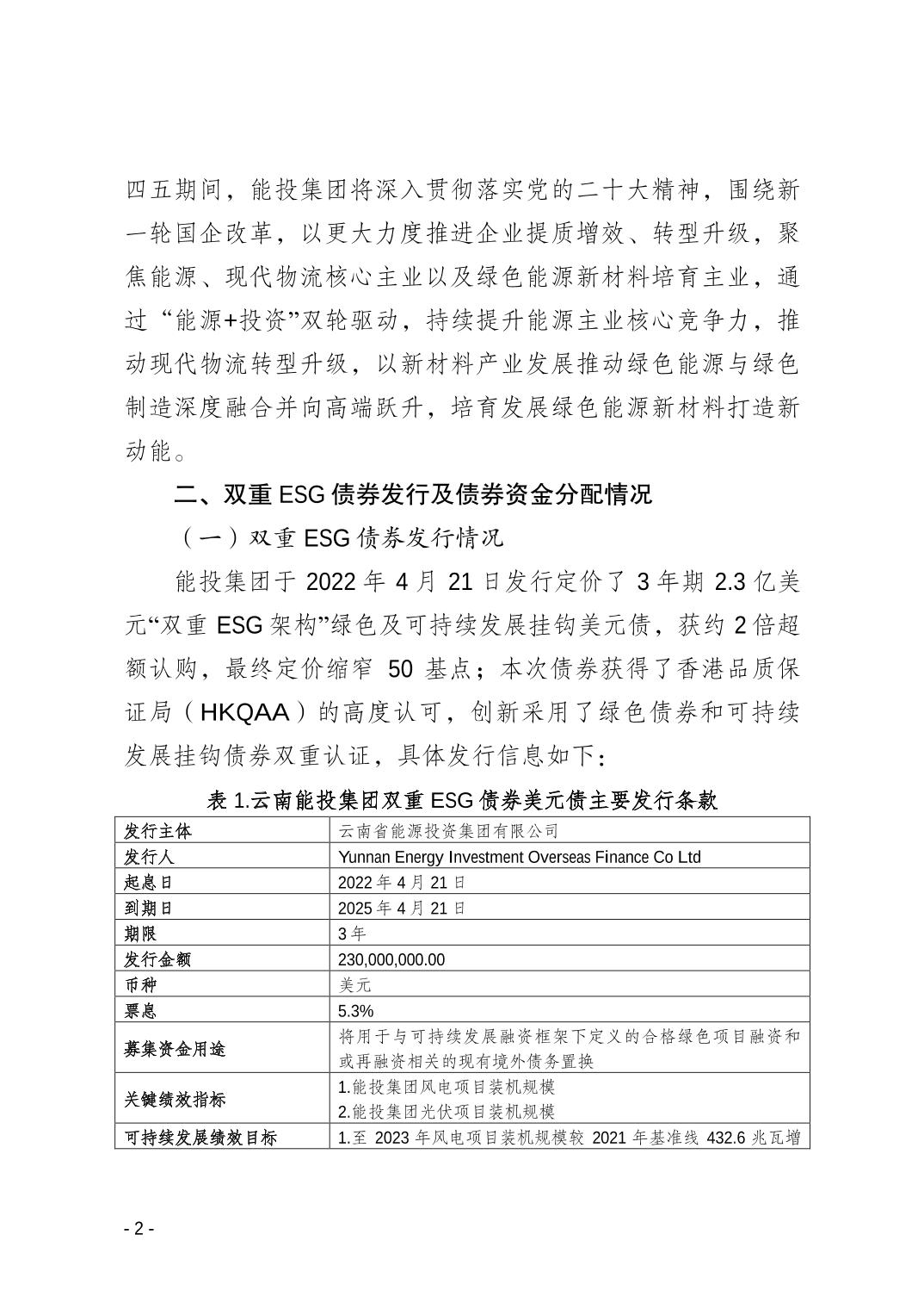
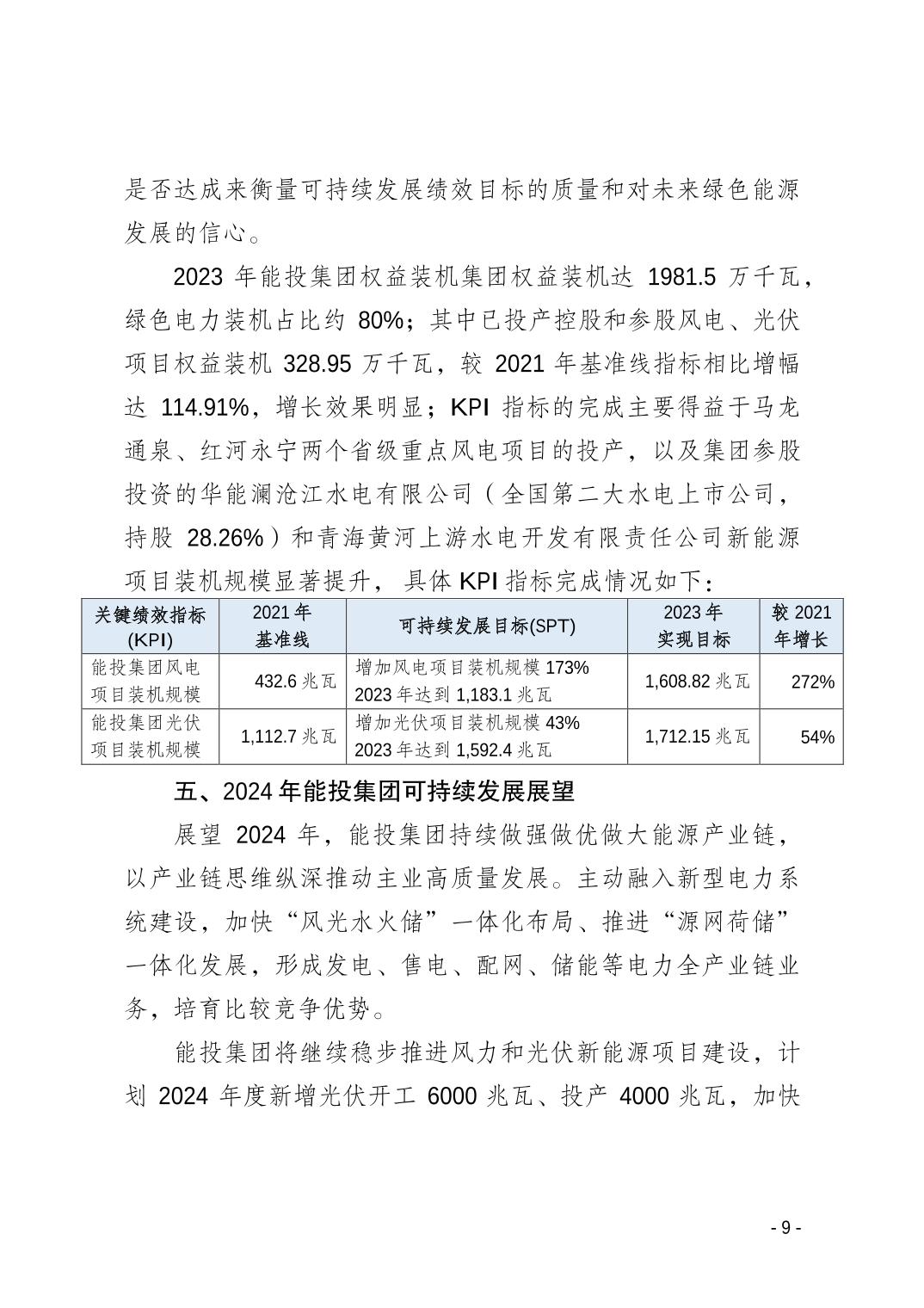
威廉体育2023年可持续发展融资年度报告
发布时间:2024-07-02
点击量:
1
威廉希尔·WilliamHill(足球)体育官方网站
公众号
视频号
抖音号
地址:云南省昆明市西山区日新中路616号云南能投集团集控综合楼
电话:+86 0871-64980000
传真:+86 0871-64981111
威廉希尔·WilliamHill(足球)体育官方网站 版权所有
滇ICP备13005863号
滇公网安备53011202001145
首页
新闻中心
党的建设
企业文化
专题活动
视觉云能
首页
>
信息公开
>
公告公示